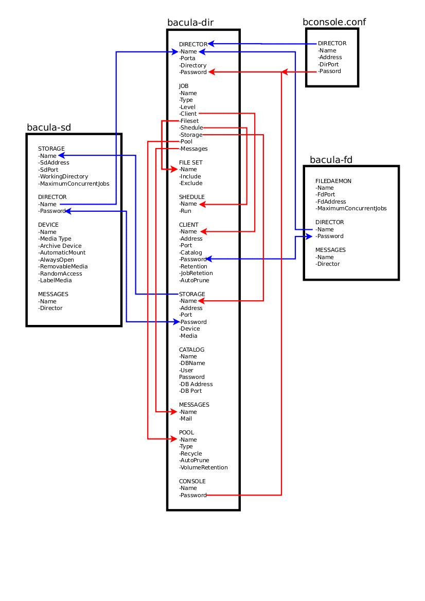
Diagrama de Configuração dos Módulos do Bacula. Contrib.: Marcos Milk – DEPRECADO
Esta ferramenta merece um tópico específico, pois trata-se de uma interface bastante amigável para monitoração, administração e/ou operação do bacula. Inclusive, possui tradução para o Português. Procedimentos Manuais para Instalação…
A 4Linux - tradicional parceira do Software Livre, estará promovendo um novo treinamento sobre o "Bacula". A próxima turma terá início dia 11 de outubro de 2010, na cidade de…
É com grande prazer que anunciamos a capa do livro do "Bacula". Com mais de 210 páginas, ele engloba a parte teórica de "backups", bem como manuais completos de instalação…
Pré-script para Backup do Expresso (ClientRunBeforeJob): O seguinte script irá preparar o backup do Banco de dados, Base do LDAP, "Cyrus" e Emails do Expresso, para que então o Bacula…
Os procedimentos abaixo são para a versão 3.x do "Bacula" - entretanto, devem também funcionar para as 5.x. Caso haja algum problema, mande um email para a nossa comunidade brasileira…
1. Considerações gerais: Este manual deverá servir para qualquer upgrade - não só das versão 3.x para a 5x. Entretanto, se você tem uma versão inferior 2.x, deverá atualizar para…
"Append" é um dos status dos volumes no "Bacula", e significa que o volume ainda possui espaço e pode continuar sendo gravado (ou seja - não foi encerrado) ---> clique…
Atenção!!! O "backup" trata-se de um serviço crítico, que exige uma alta disponibilidade e "uptime" do servidor. Portanto, não recomendamos o uso de Sistemas Operacionais Windows para hospedarem o servidor…
Inicialmente iremos precisar do FreeBSD 7.2 instalado e com a rede configurada corretamente e com acesso internet para instalar-mos os pacotes. Ps.: Estarei documentando a instalação dos pacotes de 2…
A implementação da estratégia GFS clássica no "Bacula" se dá através de duas configurações: 1. Ao menos 03 (três) "pools" distintas. "Pools" diaria, semanal e mensal. Obviamente você pode chamar…
Em relação às máquinas virtuais, continuo adepto da estratégia: instalação um cliente do "Bacula" em cada uma das máquinas virtuais - ou seja: trate elas como se fossem máquinas dedicadas (físicas).…